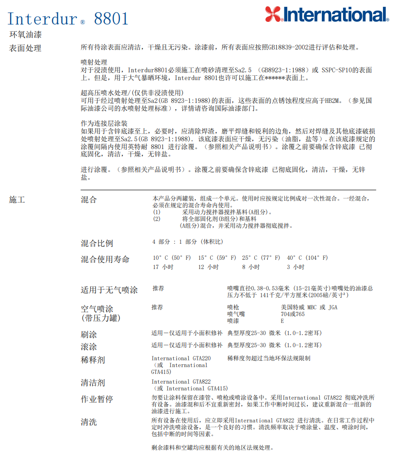
Interdur 8801阿克苏诺贝尔环氧快干底漆
访问人次:8 次
产品型号:Interdur 8801
产品用途:金属防腐油漆
产品简介:Interdur 8801阿克苏诺贝尔环氧快干底漆,作为喷砂后的保护底漆,适于浸渍和暴晒使用,并可与其它产品配套组成多种高性能防腐体系。既适用于新建结构,也可用于原有金属结构防腐的维护保养。




在线留言订购
资讯中心
- 防腐涂料行业分类 2026-03-18
- 防腐漆品种 2026-03-18
- 防腐漆种类成分和特性 2026-03-18
- 丙烯酸聚氨酯防腐涂料 2026-03-18
- 防腐蚀涂料 2026-03-18
- 海洋防腐涂料 2026-03-18
- 耐油防腐涂料 2026-03-18
- 氯化橡胶防腐涂料 2026-03-16
- 过氯乙烯防腐涂料 2026-03-16
- 无机防腐涂料 2026-03-16
阿克苏诺贝尔防腐涂料
阿克苏诺贝尔防腐涂料 公司自成立至今始终追求技术创新,时刻将先进技术作为公司的发展目标。做好产品,做好的涂料产品,尽可能的满足顾客的不同需求,一直是本企业的追求方向。 长期以来”诚信为栋,品质为梁”的产品理念已经深入人心,始终相信顾客才是产品驱动力,为此本公司聚集了一大批业内技术人才,有效的保证了本公司产品的不断创新发展。 做学习型、技术型企业是我们文化之精髓。随时保持先进技术,一直是我们的核心竞争力,技术创新、技术发展使企业不断积累竞争优势,进而获得广大客户的认可。 我们将保持这种优势,追求技术创新和技术进步,是我们企业今后发展的重···








